danowood 2,167 Posted August 24, 2015 Posted August 24, 2015 You do amazing work on these refurbished units !!!! Enjoying your posts thanks for sharing
zumbini 6,150 Posted August 24, 2015 Author Posted August 24, 2015 Very nice work. I wish I had those skills. You do amazing work on these refurbished units !!!! Enjoying your posts thanks for sharing Thanks for stroking my ego gents, but it's not rocket science. Just takes a little time, a few tools, and a lot of patience.
zumbini 6,150 Posted August 24, 2015 Author Posted August 24, 2015 ...I found I have four SL2000's. All work. One has a torn dome. You could cut a dome off of a blown SL3000, trim the SL2000 carefully and glue the SL3000 on the SL2000. For you-$60.00 incl. shipping for the set. Thanks for the offer Kevin. Unfortunately the research I've done indicates that the SL2000 is not fully compatible. At this point I think I'll keep looking for some SL3000's and save up for the Polk replacement (RDO198-1).
Tronman 51 Posted August 25, 2015 Posted August 25, 2015 Zumbini, "At this point I think I'll keep looking for some SL3000's and save up for the Polk replacement (RDO198-1)" Before you order don't forget to log into the Polk Forum so when you order them they will give you free shipping http://forum.polkaudio.com/ http://forum.polkaudio.com/discussion/55888/polk-audio-speaker-wiring-schematics-more-stereo-dimensional-array-sda You really should head over to Polk Forum and post any questions if you have them - those guys have great information as they have already been there and done that especially with the SDA SRS 1.2tl. To give you an idea here is one of the modified crossovers by VR3 Mods, he goes a little over the top but this just gives you an idea of what these guys are willing to do as an example: http://www.ebay.com/itm/Polk-Audio-SDA-SRS-1-2-1-2TL-Vr3-Mods-The-Abbot-Crossover-Modification-EACH-/151626235874?hash=item234da0bfe2 Those are looking really good by the way, not sure if you have the little metal feet on the bottom but ACE Hardware sells some that work perfect, let me know as I have to pick up another pair and I have the box if you need the info off of it.
Bean 384 Posted August 25, 2015 Posted August 25, 2015 Tronman... He's already a member there and has a thread going there too about these...
zumbini 6,150 Posted August 25, 2015 Author Posted August 25, 2015 ....Before you order don't forget to log into the Polk Forum so when you order them they will give you free shipping...No worries mate.. I'm always up for saving a few bucks. ....You really should head over to Polk Forum and post any questions if you have them - those guys have great information as they have already been there and done that especially with the SDA SRS 1.2tl.... To give you an idea here is one of the modified crossovers by VR3 Mods, he goes a little over the top but this just gives you an idea of what these guys are willing to do as an example....I've been a member of the Polk Audio forum since 2010 but I hadn't posted much until recently. Everyone there has been very helpful getting me up to speed on the 1.2tl's and all the upgrades that are available. (apparently Polkies, like Carverites, are consumate enablers....) I've also been reading (and re-reading) the SDA Handbook, and I checked out VR3's website today. ....Those are looking really good by the way....Thanks. I've made good progress with the cosmetics but I've also run out of things I can do without money. ....not sure if you have the little metal feet on the bottom but ACE Hardware sells some that work perfect, let me know as I have to pick up another pair and I have the box if you need the info off of it. I believe the feet are still in place as I see 4 round depressions in the carper every time I move the speakers.
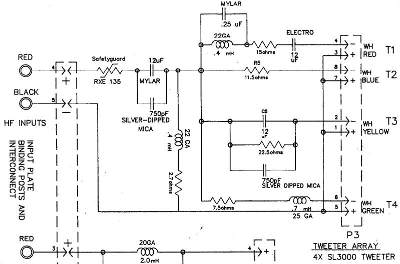
zumbini 6,150 Posted August 27, 2015 Author Posted August 27, 2015 I was able to trade the A1-I SDA Non-Common Ground Interface for 4 used SL3000 tweeters. While waiting for them to arrive I figured it would be smart to determine why the originals failed. (I don't want to install the new tweeters and fry them due to an issue with the wiring or crossovers.) So I pulled the crossovers for a visual inspection and found no bad solder joints or bulging/leaky caps. I did find white powdery deposits on some of the block resistors. Is this "normal" or indicative of a problem? I also measured the resitance of the crossover circuits with the tweeters removed: T2: left = 14.0 ohms; right = 14.2 ohms T3: left = started around 6 megaohms; right = started around 8 megaohms (Both readings increased slowly over time, I assume the battery in my meter was charging the cap?) Do these measurements make sense based on this schematic or do they indicate a problem?
Tronman 51 Posted August 28, 2015 Posted August 28, 2015 zumbini, You wrote: "While waiting for them to arrive I figured it would be smart to determine why the originals failed" Just some FYI on the tweeters, you had me thinking about the non-working tweeters I pulled from my SDS SRS 1.2tl's and so far the 3 I have looked at have had the following issues: (2) Open wire where it goes into the dome (1) Intermittent open where it goes into the dome Used 30 gauge wire to repair the damaged wires. 40X microsope and a nice soldering iron I will be looking at the rest of them tomorrow but my point is most of the time it is just age which do these in. Try putting a multi-meter on the connectors + and - and gently push on the dome where both wires go into the dome and see if you get continuity or at least something registering on the meter - best to take them apart and remove that sticky foam they have on the outside around the tweeter dome and then do your test. The other check is to just look at the voice coil my bet is that all of the voice coils look good which would indicate a broken wire. For this "T2: left = 14.0 ohms; right = 14.2 ohms" - this looks correct 11.5 Ohms + 2.7 Ohms = 14.2 Ohms T3 I would think should be 25.2 Ohm unless I am missing something - 22.5 Ohms + 2.7 Ohms = 25.2 Ohms ?? The white stuff on the resistor is normal - as long as they read the correct resistance your good and those do not go bad very often - I have never seen one go bad anyway but that doesn't mean it can't happen. I would think it is going to be a little more difficult to detect a bad cap as what normally happens is that the caps get dried out and change value due to their age. Someone else like to chime in on this one? 2
zumbini 6,150 Posted August 28, 2015 Author Posted August 28, 2015 I put my DMM across the tweeter terminals. They all read open and pushing on the leads has no effect. The block resistors measure per the schematic (within the listed 10% tolerance). I haven't measured the caps as hot melt glue blocks access to most of the leads. (If I recall correctly one needs to lift one of the legs in order to read them.) The megaohm circuit resistance readings for T3 bother me. Can someone explain what might cause that?
B-Man 4,781 Posted August 28, 2015 Posted August 28, 2015 Looking at the schematic, I would say it is likely your crossovers are either different than the schematic circuit depicted or the trace / circuit path going to the 22.5 Ω resistor is open. 2
zumbini 6,150 Posted August 28, 2015 Author Posted August 28, 2015 Looking at the schematic, I would say it is likely your crossovers are either different than the schematic circuit depicted or the trace / circuit path going to the 22.5 Ω resistor is open.Thanks Brian. My research indicates that the crossover didn't change post-release, but I'll check it against the schematic later today. I'll also try to map out the T3 circuit on the board, ring it out, and test the 2 caps.
loner_t 2,568 Posted August 28, 2015 Posted August 28, 2015 Z... apart from your speaker and electrical skills, I would like to commend your photographic skills as well. They are most excellent. 1
zumbini 6,150 Posted August 28, 2015 Author Posted August 28, 2015 Z... apart from your speaker and electrical skills, I would like to commend your photographic skills as well. They are most excellent. Thanks LT. I still have a lot to learn about electronics, but I've been a decent photographer since I was a sprout. I still own a motor-driven 35mm Yashica SLR with a dozen lenses, lots of filters, and a bag full of accessories. However, these days my weapon of choice is a simple, inexpensive Sanyo VPC-5500 digital "pocket" camera. For close up work like this all you really need is a macro-capable lens, a steady tripod, and lots of light. 1
zumbini 6,150 Posted December 18, 2015 Author Posted December 18, 2015 Apparently the Carver Site isn't the only place where awesomeness occurs on a regular basis. I recently received a Christmas Karma for Zack from a group of mostly anonymous PolkAudio members. (I only know that Toolfan66 was involved because he messaged me to ask for my shipping address.) The generous gift includes a full set of "Larry's Rings" (mounting brackets for bolting in the drivers): Also Gimpod boards, ClarityCaps, Jantzen coils and higher tolerance 10 watt MOx resistors to upgrade the XOs: Zack doesn't know yet. I'll probably tell/show him tomorrow night after I pick him up at the airport. Hopefully he'll have time to help me install some of the upgrades while he's home for winter break. 6
loner_t 2,568 Posted December 19, 2015 Posted December 19, 2015 Z, the younger Z will be very pleased. The Polk group gave you a wonderful Christmas gift.
zumbini 6,150 Posted December 19, 2015 Author Posted December 19, 2015 Zack hasn't seen or heard his SDA 1.2tl's since mid-August when he went back to school. Since then I reclothed the grills, sealed the mid surrounds and replaced 4 blown tweeters. I think I'll let him get reaquainted with them for a while before I mention the upgrade Karma 1
PMAT 2,042 Posted December 19, 2015 Posted December 19, 2015 Simply awesome. Those are some nice folks over there.
BarryG 2,853 Posted December 19, 2015 Posted December 19, 2015 That's great z, that's an awesome Karma for sure! I was just reading about larrys rings on the Polk site! Considering upgrade options after I finish the repairs on my 1b's! I am new at that site, a lot of great info on Polk speakers there! I have noticed a lot of handles over there correspond to members at both of the Carver forums! I am sure Zack will love the upgrades! BarryG
loner_t 2,568 Posted December 19, 2015 Posted December 19, 2015 Zack hasn't seen or heard his SDA 1.2tl's since mid-August when he went back to school. Since then I reclothed the grills, sealed the mid surrounds and replaced 4 blown tweeters. I think I'll let him get reaquainted with them for a while before I mention the upgrade Karma If he reads his dad's posts, he knows.
danowood 2,167 Posted December 19, 2015 Posted December 19, 2015 Tiz the season Mr.Z Congrats and that was an outstanding Karma I'm sure it was influenced by your persona of greatness as it highly regarded her on the CS 1
zumbini 6,150 Posted December 19, 2015 Author Posted December 19, 2015 Zack hasn't seen or heard his SDA 1.2tl's since mid-August when he went back to school. Since then I reclothed the grills, sealed the mid surrounds and replaced 4 blown tweeters. I think I'll let him get reaquainted with them for a while before I mention the upgrade Karma If he reads his dad's posts, he knows. True but unlikely. School, a part time job, and a full time girlfriend are keeping him real busy. 1
Ar9Jim 6,514 Posted December 19, 2015 Posted December 19, 2015 Its obvious the people on the Polk site think highly of you Dom, just like the people at CS do..
dcl 3,276 Posted December 19, 2015 Posted December 19, 2015 "School, a part time job, and a full time girlfriend are keeping him real busy. " School<part-time job<full-time girlfriend, the time priorities subtly fall into place for young men. 1
Recommended Posts
Create an account or sign in to comment
You need to be a member in order to leave a comment
Create an account
Sign up for a new account in our community. It's easy!
Register a new accountSign in
Already have an account? Sign in here.
Sign In Now